Facebook
Twitter
Google Plus
Instagram
VK
Contraloría General
Bienvenida
Directorio
Organigrama
Órganos Internos de Control
Normatividad
Rendicion de Cuentas
Quejanet
Comité de Ética
Transparencia
Información Pública Obligatoria
Contacto ITAI
Documento de Seguridad
Contraloría General
Bienvenida
Directorio
Organigrama
Órganos Internos de Control
Normatividad
Rendicion de Cuentas
Quejanet
Comité de Ética
Transparencia
Información Pública Obligatoria
Contacto ITAI
Documento de Seguridad
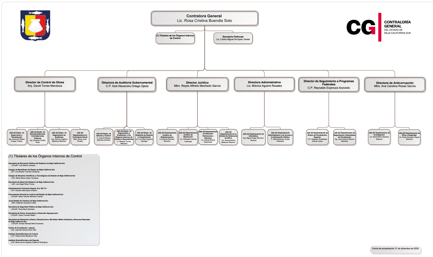
Organigrama
Organigrama Contraloría General 4to Trimestre 2025
Ver organigrama